• College Anthem
  • MKES Institutions
  • International Collborations
  • Autonomous Courses
  • AISHE
  • Academic Audit
NKC logo
Skip Navigation Links
  • ABOUT US
    • Introduction
    • Vision & Mission
    • Director & Principal's Message
    • Intellectual Leaders
    • M.K.E.S. Management
      • About MKES
      • M.K.E.S Office Bearers
      • Managing Committee
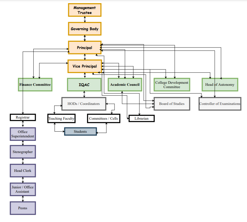
    • Organogram
    • Infrastructure
      • OUR INFRASTRUCTURE
      • LIBRARY
    • Governance
    • Mandatory Disclosure
      • Code of Conduct
      • Human Values and Ethics
      • Report on Student Attributes
    • Policies and Reforms
    • NAAC Accreditation
    • Achievements
    • Visitors
    • Awards
    • NKC in Newspapers
    • CONTACT
      • Location
      • Campus Directory
  • Academics
    • Programmes.
      • Programmes 2024-25
      • PROGRAMMES 2025-26
    • Committees
      • Committee List 25-26
      • Anti-Ragging Squad
      • Anti-Ragging Cell
      • Anti-Sexual Harassment Committee
      • Internal Complaints Committee
      • Grievance Redressal Committee
      • Women Development Cell
      • SC/ST/OBC Cell
      • Equal Opportunity Cell
      • Minority Cell
      • RTI
      • EQUIVALENCE COMMITTEE
    • Syllabus
      • Programmes -CURRICULUM
      • Programme Course Outcome
      • Programme PO,PSO,CO mapped
    • Examination
      • Exam System - Non-NEP
      • Exam Manual and Process under NEP
      • Examination Portal
      • Exam Committee
    • MoU with ACCA
    • Feedback Analysis
    • Attainment Levels
    • Student Satisfaction Survey
    • BEST PRACTICES
    • Strategic Deployment
    • Teacher Mentor Program
    • Academic Bank of Credits
  • STAFF
    • Faculty
      • UG
        • AIDED
        • Self- Finance
        • New Age Programmes
      • PG
    • Administrative Section
  • ADMISSION
    • Admission Portal 2025-26
    • Why NK College?
    • Programmes Admissions open
    • PROGRAMMES OFFERED
    • Prospectus 2025-2026
    • Cancellation Policy
    • FAQ
  • STUDENT ZONE
    • Download Application Forms
    • Attendance
      • Attendance Ordinance
    • Placements
      • About Cell
      • Placement Events
      • Placement Records
    • Notice / Circulars
    • Green Campus
    • Join
      • NK Dramatics
      • NCC
      • NSS
    • Earn While You Learn
    • Student Aid Fund
    • Student Support Services
    • Scholarships
    • Capacity Development and Skill Enhancement
    • College Magazine
    • Student Council
    • Gallery
      • Photo Gallery
      • Video Gallery
    • Sports
    • Parents
      • Role & Responsibility
    • Prizes & Awards
    • Welfare Schemes
  • RESEARCH & PUBLICATION
    • PhD Admission
    • Research Cell
    • Research Guides
    • Research Facilities
    • Our PhD Students
    • PhD ThesIs
    • Research Journal
      • About the Journal
      • Editorial Board
      • Current Issues
      • Archives
      • Ethics Policy
      • Guidelines for Authors
      • Contact Us
    • Research Projects
      • Minor Research Projects
    • K'wala Publishing House
    • Conference Proceedings
    • Faculty Publications
  • EVENTS
    • Forthcoming Events
    • Conference/Seminars/Workshops
    • Degree Certificate Distribution Ceremony
    • Cultural
      • Aagaman
      • Annual Day
      • Medrove
      • Mirage
      • Montage
      • Kiran
      • Pravaah
      • Springz
      • Quest
      • Zestech
      • Aahvan
    • EVENTS 2025-2026
    • Events 2022-2023
    • EVENTS 2023-2024
    • EVENTS 2024-2025
    • TEAM
    • Outreach Activities
  • Blogs
  • NAAC
    • SSR
    • DVV
  • IQAC
    • About IQAC
    • IQAC Committee
    • IQAC MINUTES&ATR
    • Reports-A.Q.A.R
    • External Peer Team Report
    • Academic Calendar
    • Activities
      • Activities 2024-25
      • Activities 2023-24
      • ACTIVITES 2022-23
  • NIRF
    • 2025
    • 2024
    • 2023
    • 2022
    • 2021
  • AICTE
    • ADMISSION POSITION
    • Admission Notice
    • Anti-Ragging Policy 24-25
    • GRIEVANCE REDRESSAL POLICY
    • SEXUAL HARRASSMENT POLICY
  • FEEDBACK

Quick Links
  • CONTACT
  • Achievements
  • NAAC Accreditation
  • Vision & Mission
  • Introduction
  • Infrastructure
  • M.K.E.S. Management
  • Awards
  • NKC in Newspapers
  • Visitors
  • Organogram
  • Intellectual Leaders
  • Governance
  • Policies and Reforms
  • Director & Principal's Message
  • Mandatory Disclosure

  • ADMISSION NOTIFICATION - FY BMS,BBA 2025-26 View Here 

  • BMS Institute Level Merit ListView Here 

  • Certificate Courses in French and GermanEnroll Now 

  • Grade Card Distribution NoticeView Here

  • MKES Well-wishers and Alumni ReconnectEnroll Now 

  • Multidisciplinary National SeminarView Brochure 

  • Student Identity Card  Must - Read Instructions and Mandate Order from Principal 

  • Talk to a CounsellorEnroll Now 


Address

Bhavishya Bharat Campus, S.V. Road, Malad (W), Mumbai: 400 064

022-2807 2262 / 2808 5424

8422856882

nagindaskhandwala@hotmail.com

www.nkc.ac.in/

Map


Quick Link

Quick Links
  • Home
  • Courses
  • Attendance
  • Result
  • Login
  • RTI
  • Grievance Redressal Committee
  • Anti-Ragging Committee
  • About Us
  • Admissions
  • Library
  • Events
  • Exam
  • Minority Cell
  • Internal Compliant Committee
  • Women Development Cell
  • Best Practices-I
  • Best Practices-II
  • Institutional Distinctiveness
  • Law College
  • Junior College
  • Alumni
  • Download
  • Site Map
  • Contact Us

Online Resources

Online Resources
  • e-Pgpathshala
  • Swayam
  • Swayam Prabha
  • UGC-MOOCS
  • National Academic Depository

© 2022 Nagindas Khandwala College | Designed by: MasterSoft